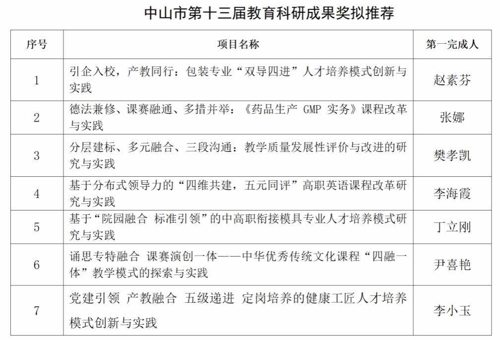
根据《关于开展中山市第十三届教育科研成果奖评奖工作的通知》要求,教学质量监测与评估中心(职业教育研究所)委托科技与产业发展研究中心,组织校外专家对9个申报项目进行评审。经学校学术委员会评议审定,现将拟推荐项目(学校推荐限额7项)予以公示,公示时间从2023年12月4日至2023年12月6日。
若有异议,可以电话或书面形式向教学质量监测与评估中心反映,反映的情况应有具体事实或证据,以个人名义反映的,应签署或自报本人真实姓名,以单位名义反映的,应加盖单位印章。凡不签署或不报真实姓名、不加盖单位印章、不提供具体事实的电话和材料,一律不予受理。
联系人:李存园 电话:899291195 地点:立德楼1105-2室

教学质量监测与评估中心
2023年12月4日